Report | 2026
Catalysing Energy Storage in India
From Procurement to Reliable Power
Peak demand growth exceeding historic projections is one key factor driving challenges for India’s electricity sector. To meet this demand and integrate increasing generation from renewable energy, the country needs to build out sufficient energy storage. India will require at least 60 GW of grid energy storage capacity by 2030, including 42 GW (208 GWh) of battery energy storage systems (BESS), to maintain a reliable and economic power grid.
The Catalysing Energy Storage in India: From Procurement to Reliable Power report explores the critical facets of energy storage necessary for successful deployment, covering the array of technologies available and their suitable use cases, the value streams and business opportunities for storage projects, and the appropriate procurement and contracting structures to meet the buyer’s needs.
The performance and cost-effectiveness of energy storage technologies vary by use case, with each technology suited to specific grid services depending on parameters like discharge duration, round-trip efficiency, and energy density. Selecting the appropriate storage technology depends not only on performance metrics but also on life-cycle economics and supply chain considerations. The Indian power sector has an opportunity to scale up lithium-ion battery deployment to meet short duration storage needs in the near term, while actively supporting domestic manufacturing and accelerating early pilots in alternative storage chemistries for longer-term sector independence and cost reduction.
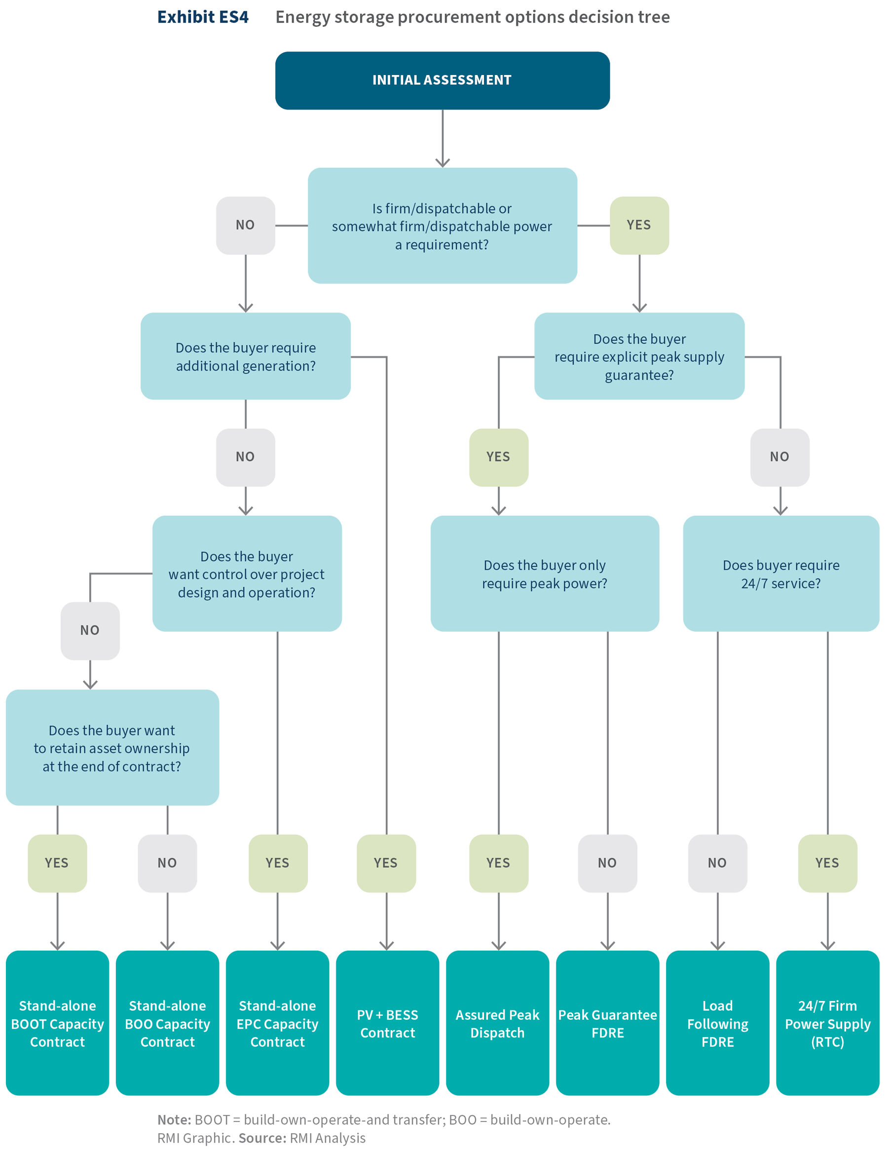
For DISCOMs and other procuring entities, meeting daily evening peak demand is a critical need driving procurement. DISCOMs have explored a number of contract structures for hybrid systems or stand-alone battery energy storage systems, including firm and dispatchable renewable energy (FDRE), and round-the-clock (RTC) agreements. Selecting the right procurement pathway depends on a combination of need assessment, economic viability, risk appetite, and contract complexity. Stand-alone storage projects provide high levels of flexibility for DISCOMs, particularly those with a need for additional power capacity, but may involve higher risk and responsibility for the DISCOM to manage project development and operation.
Energy storage procurement options decision tree
India needs to develop new regulatory frameworks and business models as it shifts from improving electricity access to improving quality of electricity service and reliability. The Government of India has taken important initial policy and regulatory steps, but rapid deployment will require further actions to operationalize the regulatory framework. Greater access to markets and improved visibility into market values can help project planners and system integrators better understand the battery economics.
DISCOMs have a unique opportunity to play a role in integrating energy storage into their portfolios. These actions are the next steps in improving the conditions for deploying innovative technology solutions that will help India become a global leader, successfully integrate renewables to meet growing demand, and provide a model of energy transition to the world.
To download the full report, with executive summary, please fill out the form below.
